跳到主要內容區
您的瀏覽器不支援JavaScript功能,若網頁功能無法正常使用時,請開啟瀏覽器JavaScript狀態
國立臺灣海洋大學
海洋法政學士學位學程(學系)
Search
Menu
漢堡鈕選單
關於本系
簡介
系所願景
教育特色
地理位置
規章辦法
榮譽事蹟
系所成員
系所主任
師資陣容
行政人員
歷任主任
招生資訊
大學部
新生資訊
課程資訊
修業規定
課程規劃
學程資訊
課程地圖
學期課表
實習課程
學生事務
獎助學金
系學會
國際交流
國外交換生心得簡報
學術研究
研究領域
學術活動
老師專長
特色研究
就業與系友
系友會
傑出校友
畢業生發展概況
畢業出路
榮譽榜單
海洋書卷獎
研究所歷年榜單
提前畢業
國考歷年榜單
學生成就
表單下載
法服入社申請書
國家考試
學術連結
招募人才
教師徵聘
行政人員徵聘
漢堡鈕選單
回首頁
網站導覽
海洋大學
EN
首頁
最新消息
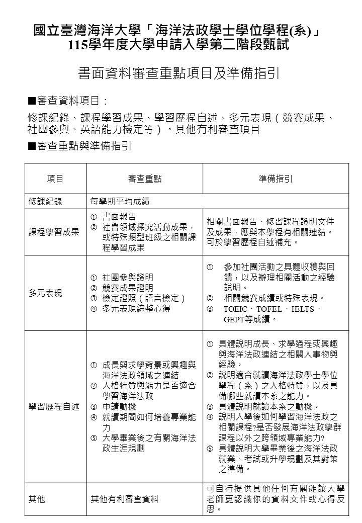
115學年度大學申請入學甄試書面資料審查重點及準備指引
瀏覽數:
加到我的最愛
友善列印
分享
登入成功
Close (Esc)
Share
Toggle fullscreen
Zoom in/out
Previous (arrow left)
Next (arrow right)